Is Flourishing Predetermined?
A modest argument for prioritising survival over flourishing
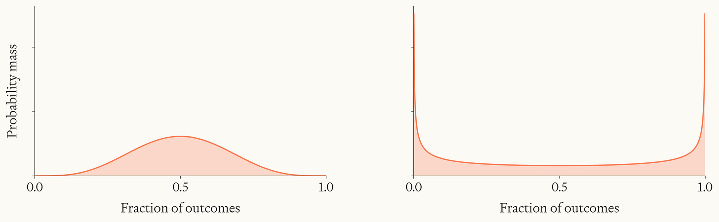
Suppose you think that the chance that humanity flourishes is 10%. That could be because flourishing is responsive to actions people take today, and hence — not knowing what actions people will take — properly chancy.
Instead, it could be because you’re about 90% sure that we’re effectively doomed, and otherwise pretty sure that flourishing is basically guaranteed. In other words, flourishing might be predetermined either way, and therefore more difficult to influence.
I develop a model of this intuition, and test how strong the effect is. On my numbers, accounting for our wide uncertainty about the default likelihood of flourishing makes flourishing-focused interventions look about half as promising as before. That’s not a game-changing difference given all our other uncertainties, but it’s still meaningful.
The model suggests two rules of thumb that apply more generally. First, when working on one factor among several that multiply, act as if you’re optimistic about the others. Second, all else equal, act on problems whose true difficulty you know better.
The original idea is due to Owen Cotton-Barratt, and the formal model is due to Carlo Leonardo Attubato. Major credit also goes to the many people who elaborated on these ideas as part of a work trial.
You can read the full article on the Forethought website.



